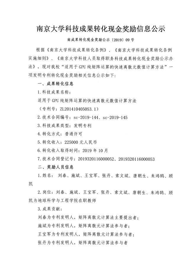
根据《304永利集团官网入口科技成果转化条例实施细则》(南字发【2019】137号)规定,知识产权交易奖励应当在双创办网站主页和成果完成院系网站主页公示15个工作日。
现对永利集团官网“适用于GPU纯矩阵运算的快速离散元数值计算方法”专利发明转化现金奖励进行公示,公示期15个工作日,自2019年11月13日起至12月3日。

发布者:刘文淑发布时间:2019-11-13浏览次数:3815
根据《304永利集团官网入口科技成果转化条例实施细则》(南字发【2019】137号)规定,知识产权交易奖励应当在双创办网站主页和成果完成院系网站主页公示15个工作日。
现对永利集团官网“适用于GPU纯矩阵运算的快速离散元数值计算方法”专利发明转化现金奖励进行公示,公示期15个工作日,自2019年11月13日起至12月3日。

版权所有:中国·永利3044noc(集团)有限公司-官方网站 Copyright © 2020
通信地址:江苏省南京市栖霞区仙林大道163号,304永利集团官网入口(朱共山楼) 邮政编码:210023
联系电话:025-89680700 传真:025-83686016
